砂川パークホテルが、『PARK SHIRO』へと生まれ変わります

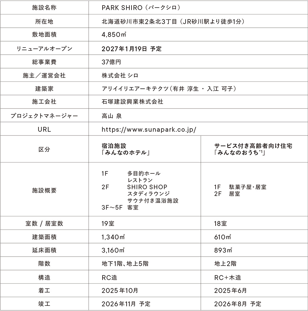
2027年1月19日(火)に砂川パークホテルの名称を『PARK SHIRO』へと変え、リニューアルオープンします。
『PARK SHIRO』は宿泊施設「みんなのホテル」と、サービス付き高齢者向け住宅「みんなのおうち*」で構成され、ブランド初となる“セカンドハンド”をテーマとした新しいかたちのショップも併設します。
「みんなのホテル」には5タイプ19室のほか、 温浴施設やレストラン、多目的ホールを計画。サービス付き高齢者向け住宅「みんなのおうち*」には、敷地内に駄菓子屋をオープンするなど、それぞれの場を開き、訪れる人にとっても、暮らす人にとっても、日常の居場所になることを目指します。

リニューアルオープンの背景

2021年6月、創業の地である北海道砂川市に製造拠点の「みんなの工場」を建設するにあたり、市民が主役のまちづくり「みんなのすながわプロジェクト」を発足しました。そして、十数回に渡るワークショップや座談会を重ねる中で、地元のシンボルである「砂川パークホテル」について市民の皆様からたくさんのご意見をいただきました。それから約一年後、2022年6月にシロは砂川パークホテルの経営権を譲り受けます。
1986年、「砂川市内で結婚式を挙げられるホテルを創りたい」̶̶そんな市民の想いから、砂川パークホテルは誕生しました。
人生の節目に、大切な記念日に、人々はこの場所に集い、お祝いをしてきました。しかし、人口減少や社会構造の変化、そして時代の流れの中で、かつての賑わいは静かに遠ざかっていきました。
多くの人たちの人生に寄り添ってきたこの場所だからこそ、ここからシロは新たな挑戦をはじめます。人々が集い、文化が交わり、つながりが生まれる̶̶人々が行き交う活気ある居場所になる未来の“カルチャー基地”をつくりたいと考えています。
例えばそれは、多目的ホールで新たな学びを得る、地域の歴史を人から学ぶ、サウナをきっかけにコミュニティが生まれる、そうした小さな一歩を積み重ねることで、新しい文化が育っていく場所へと――。

『PARK SHIRO』とは

ローカルもゲストもみんなが集う未来の“カルチャー基地”

客室、温浴施設、レストラン、ショップ、多目的スペース、スタディラウンジを有する宿泊施設「みんなのホテル」、サービス付き高齢者向け住宅「みんなのおうち*」で構成される文化施設です。

  • ・施設全体
    「PARK SHIRO (パーク シロ)」
  • ・宿泊施設
    「みんなのホテル」
  • ・サービス付き高齢者向け住宅
    「みんなのおうち*

「みんなのホテル」

その時々にかたちを変える、多目的スペース「ホール」( 円卓利用時の宴会:全64席)

ホール内観
〈ホール内観〉
ホール内観 イベント時
〈ホール内観 イベント時〉

訪れる人の過ごし方に合わせて、空間のかたちも変わる多目的スペース「ホール」。誰もが気軽に腰を下ろし、会話を楽しみ、大人数で賑やかに集う宴会の場としても。時には得意なことや好きなことを誰かに伝える、新たな挑戦の場にもなります。
決まった使い方に当てはめるのではなく、目的に合わせそれぞれの時間や過ごし方の中で、自然と居場所が生まれていく空間を目指します。

すべてを開き、次の人に手渡すことをテーマにした SHIRO SHOP 「SECONDHAND HOUSE by SHIRO」

「SECONDHAND HOUSE by SHIRO」では、SHIROにあるものすべてをひとつの製品として扱います。『PARK SHIRO』の建設中に生まれた建築端材や、製造過程で余った期間限定品のボトルやキャップなどに加え、什器や店舗資材も店頭に並びます。
“買う”だけではなく“渡す”場所として、必要とする人のもとへ無理なく循環させる仕組みをつくります。ペイフォワードの考え方を体現した新しいかたちのショップです。不定期で「市民の渡したいもの」展も開催予定です。

SHIROの製品を心ゆくまで楽しめる温浴施設「SHIRO SAUNA」

温浴とあわせて、ロウリュ付きのサウナで心と身体をゆっくりと整える時間を。ご宿泊の方はもちろん、日帰りで気軽にどなたでも手ぶらでご利用いただけます。SHIROの製品をアメニティとしてお使いいただけ、湯船にはスキンケア製品の素材をまるごと活かしたバスパックのお湯をご用意いたします。「SHIRO SAUNA」だけにしかない心地良さをご体験いただけます。

日常にも、特別な日にも寄り添う「SHIRO RESTAURANT」(全38席)

日々の食事や大切な日のひとときまで、さまざまなシーンでご利用いただけるレストランです。お一人でも、ご家族でも、お好みに合わせて和洋中、それぞれの時間を心地よく、おいしくお過ごしいただけます。

「みんなのおうち*

自分らしく過ごせるサービス付き高齢者向け住宅

みんなのおうち外観
〈みんなのおうち* 外観〉
駄菓子屋シロ
〈駄菓子屋シロ〉

ホテルに隣接するサービス付き高齢者向け住宅「みんなのおうち*」。ここでは、住む人自身がその日の過ごし方を選べる暮らしを大切にします。共有スペースでは、他の住人や地域の人と顔を合わせ、趣味を分かち合ったり、学び合ったりすることができます。敷地内には駄菓子屋もあり、子どもたちや地域の人々と交流するきっかけをつくります。安心して暮らせるだけでなく、日々の時間を自由に、楽しく、豊かに過ごせる住まいや空間です。

* 「みんなのおうち」は、ALSOK介護株式会社運営の『グループホームみんなの家』とは関係ありませんが、ALSOK介護株式会社から名称使用の許可をいただいております。

PARK SHIROの施設概要

パーク シロ